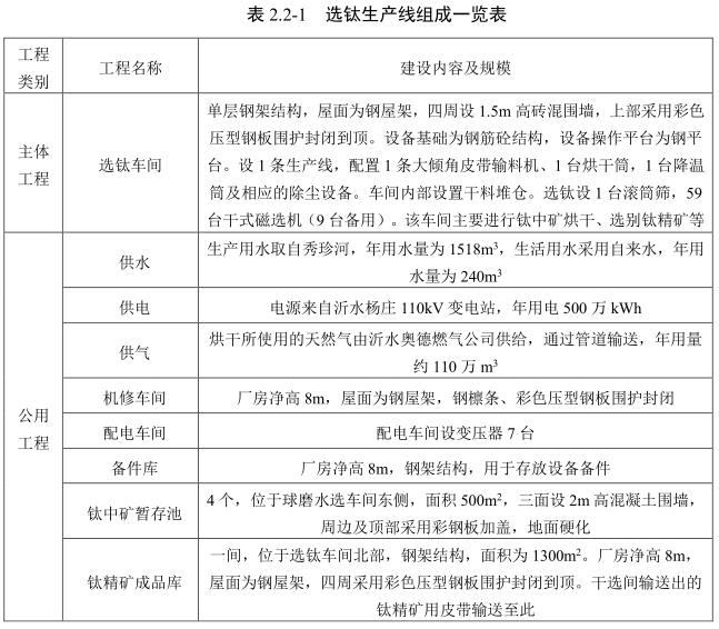
新闻资讯 公司新闻 钛业创新 联系我们 点击进入>> 当前位置:首页 >新闻资讯 >钛业创新钛业创新 选钛生产线 作者:佚名 来源:临沂天鑫矿业有限责任公司 日期:2023/5/25浏览:次 上一篇:没有了! 下一篇:选钛生产线污染物排放达标情况 分享到: